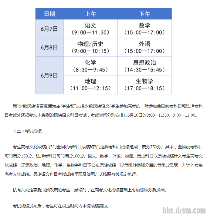
对于考生和家长而言,最关心的是新高考志愿填报的问题。2025年高考志愿有哪些变化?填报志愿应该注意哪些事项?2月7日,四川省招生考试指导中心总编辑李振东对此进行了解读。
志愿数量:院校专业均有增加
新高考后,考生填报志愿的数量有变化,院校专业均有增加。

具体来讲,呈现三个特点:
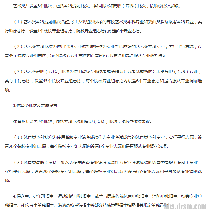
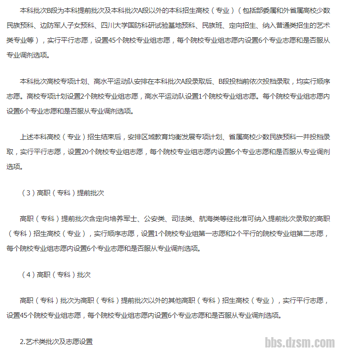
一是志愿满足率提升。实行平行志愿模式的录取批次中,普通类本科批次B段、专科批次和艺术类本专科批次,考生最多可填报45个院校专业组志愿。总体来看,增加了平行志愿数量,进一步提升了考生志愿满足率。
二是填报专业数量增加。以“院校专业组”为志愿填报单位,1个院校专业组即为1个志愿,每个院校专业组志愿内最多可填报6个专业志愿。平行志愿数量最多增加到45个,考生可填报的专业数量也相应增加,更好地满足考生的专业选择需求。
三是志愿填报的灵活性提高,可以更好地兼顾院校和专业。“院校专业组”模式下,一所院校可以设多个专业组,有院校诉求的考生在满足院校志愿的同时,可以更多地选择一些自己意愿较强的专业。同样,有专业诉求的考生,也可以考虑更多不同特色的院校。
投档录取:计划编制、划线办法、投档模式
考生在高考后需要填报志愿,选择自己心仪的院校和专业。志愿填报的顺序和选择会影响到后续的投档和录取。为了让考生和家长在填报志愿前准备充分,李振东详细介绍了投档录取中的几个关键词,即计划编制、划线办法、投档模式。
【招生计划编制】

【划线办法】



【投档模式】
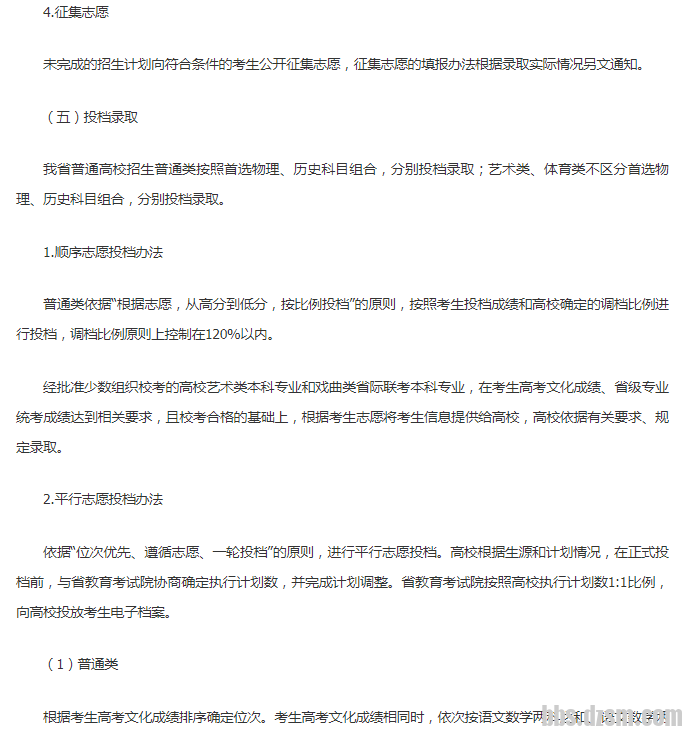
1.顺序志愿模式

从上表可以看出:普通类本科提前批次A段、高校专项计划、高水平运动队、高职(专科)提前批次等实行顺序志愿投档。
投档办法:普通类依据“根据志愿,从高分到低分,按比例投档”的原则,按照考生投档成绩和高校确定的调档比例进行投档。
2.平行志愿模式
投档原则:位次优先、遵循志愿、一轮投档
如何理解平行志愿的投档原则,李振东讲,要清楚平行志愿的四个特点:
一是志愿并列。考生所填报的多个院校专业组志愿没有第一、第二之分,在同一投档时间段内均有可能以第一志愿投出。
二是位次优先。检索考生填报的院校专业组志愿前,首先要将所有考生分类按投档成绩从高分到低分进行位次排序。投档检索时,先检索位次在前的考生,再依次检索位次在后的考生。
三是遵循志愿。检索考生院校志愿时,按考生填报志愿时排列的院校专业组自然顺序依次进行。当考生的投档成绩符合先检索院校专业组志愿投档条件时,则不再检索该生后续院校专业组志愿。
四是一轮投档。当所有符合条件的考生志愿检索结束后,省教育考试院一次性向高校投档,对于缺额高校也不再补充投档。如果考生因所报的院校专业组均未满足条件而未被投档,或投档后被院校择优退档,只能参加征集志愿或下一批次录取。
填报原则:符合高校选考科目要求
考生填报志愿须符合所填高校招生计划类别及专业的选考科目要求。普通类按物理科目组合编制的招生专业,仅限首选科目为物理的考生填报;按历史科目组合编制的招生专业,仅限首选科目为历史的考生填报。
1.对照高校选考科目要求填报志愿
首选科目和再选科目的组合,即“1+2”决定着考生能够报考哪些院校专业组。

考生的选考科目,不仅影响着高考的考试科目和成绩构成,也影响着志愿填报。首选科目的确定决定了考生在志愿填报时在物理类还是历史类的招生计划中选择院校专业组报考,首选科目和再选科目的组合,即“1+2”决定着考生能够报考哪些院校专业组。
2.正确填报院校专业组志愿
首先,选择符合自己的选考科目要求的院校专业组;
其次,在相应院校专业组包含的若干个专业内选择1—6个,作为专业志愿;
最后,选择是否同意专业调剂。
考生可以在不同院校中分别选择一个专业组填报,也可以填报同一院校的不同专业组,更可以填报不同院校的不同专业组。
举例如下:
李振东建议,志愿填报在掌握方法的同时还可以借助工具。考生和家长可以使用“四川省新高考志愿填报辅助系统”,这是四川省教育考试院指导、四川省招生考试指导中心研发的专门服务于高考志愿填报指导的公益平台,在适应性演练测试志愿填报前将向全省考生开放使用。