广元论坛-大话利州

  • 0839-3221258
  • 打造川北地区最大的生活互动直播服务平台
搜索
猜你喜欢
查看: 68810|回复: 13

[建言献策] 为了缓解城北新区到东坝的·拥堵,希望把081道口大转盘改为东西单线立交。

[复制链接]
发表于 25-12-24 21:43 | 显示全部楼层 |阅读模式
  尊敬的各级主管单位领导你们好:
  电子路与瞻凤路的交叉路口,也就是现在081道口的大转盘,每天的早晚高峰拥堵已经给北二环的居民送孩子上下学和上下班带来了巨大的痛苦和焦虑,这个转盘的设计已经无法满足广元城市发展,特别是城北新区10万居民的出行要求。希望在此建设东西向的单层立交,把建设路方向到081方向铁路跨线桥方向建立东西向的立交桥。有人曾经提议再次安装红路灯来缓解此处的拥堵,但解决不了根本问题。经过长时间的观察和统计,这里的拥堵主要是(建设路到081跨线桥)南北向与东西向(北二环到南河和东坝)的交通矛盾。特别是广中每逢放学上学,081道口大转盘这种拥堵让人绝望。特别是接送孩子上下学的家长们。
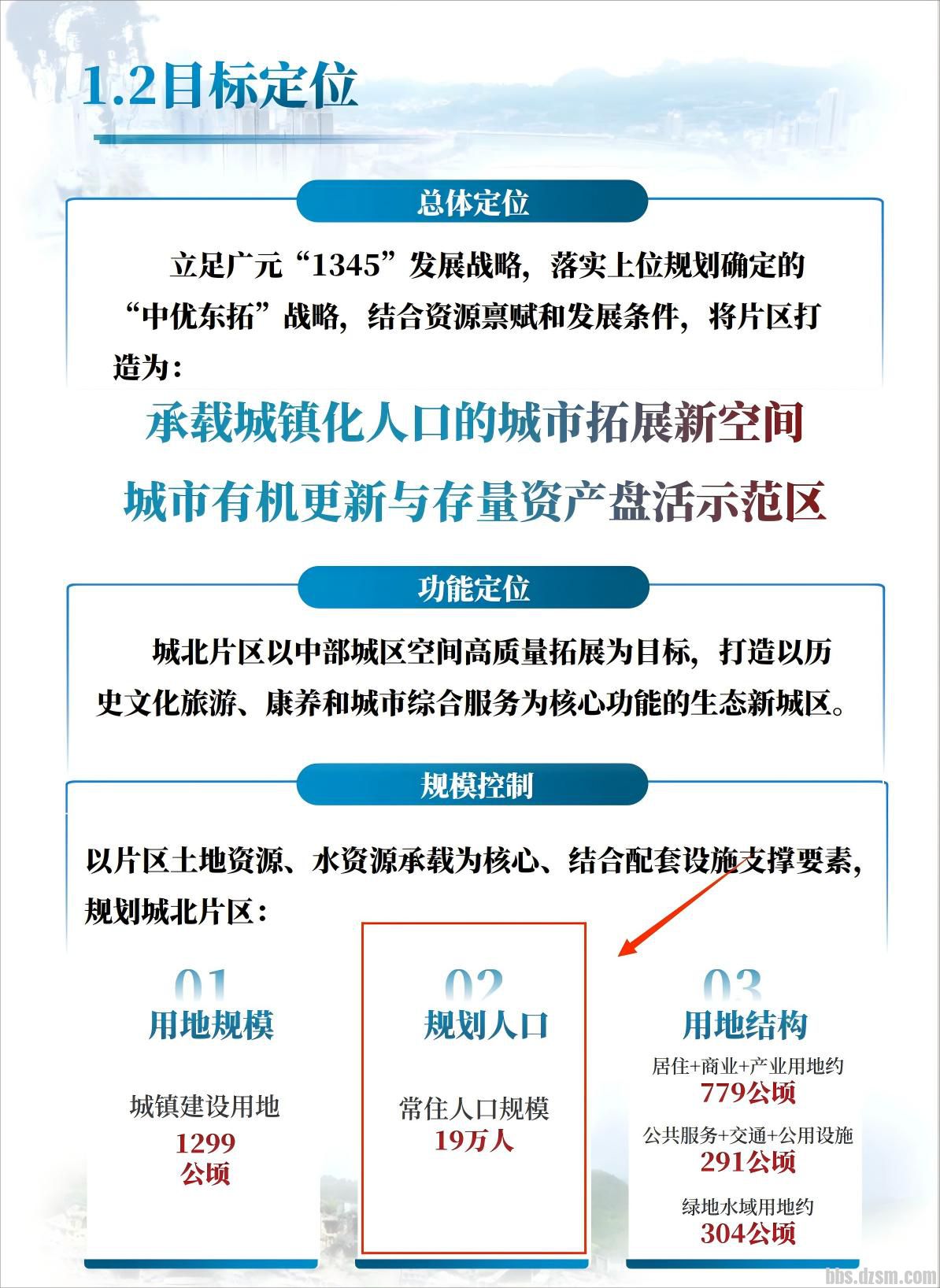
  城北新区现在常驻人口现在已经12万左右,081道口的转盘交通设计已经无法承担城北新区的发展,根据最新的广元市十五五城市规划:《广元市中心城区详细规划(城北片区)》2021-2035城北新区规划,城北新区的人口规划是常驻人口19万,如果加上流动人口,大概在25万左右。我们希望能把081道口大转盘建设东西向的单层立交纳入广元市十五五城市建设规划项目,缓解城北新区的交通压力,为城北新区的十五五发展注入新的希望。
  下面是城北新区最新十五五城市发展规划和人口剧增的现实需求资料图与对081转盘立交桥建设的设想图,只供主管单位参考。
城北新区十五五最新规划资料图(资料来源于政府网站)

图一

截图20251224211815.jpg



图二
截图20251224211238.jpg



图三
{340858c3-a838-40e9-8843-372afac68e50}(1)(1).jpg



图四
截图20251224201411.png2.png


图五
截图20251224211610.jpg



图六
截图20251224211657.jpg

图七


广元市利州区北二环目前居住人口总数约为 8_01.png





下面是个人对081道口大转盘立交桥的规划设想图,仅供参考!
图一
081道口卫星图.jpeg


图二

081道口设想图二.jpg


图三

081道口立交桥设想图三.jpg


图四

北二环居住人口估算 (2)(1).jpg








发表于 25-12-25 09:28 | 显示全部楼层
楼主用心了,图二图三的方案不错,就是政府有没有魄力拿出钱来修了。
回复 支持 反对

使用道具 举报

发表于 25-12-25 11:34 来自手机 | 显示全部楼层
这个要面临拆迁,就看舍得钱不。
回复 支持 反对

使用道具 举报

发表于 25-12-25 12:27 来自手机 | 显示全部楼层
效果图只是效果图,还要综合考虑项目可行性,高架桥不太现实,而且已经建设了东站下穿和育才路跨线桥,车辆已分流一部分。你的建议估计投资不少,还要看占地面积等条件,目前来看,估计土地限制,修不了双向4车道高架桥。最简单 直接就是路口改造,修建红绿灯。
回复 支持 反对

使用道具 举报

发表于 25-12-25 12:30 来自手机 | 显示全部楼层
火车咋个过….前面的高架桥已经固定死了
回复 支持 反对

使用道具 举报

 楼主| 发表于 25-12-26 15:31 | 显示全部楼层
回复scitcwh:
      育才路铁路跨线桥确实对城区的南北交通作用很大,这也算是政府一个好的民生项目。包括东站下穿公路隧洞,政府的目的也是为了缓解城北与东坝的交通压力。但如果长期观察,你会发现从建设路过来到东坝的车流量很大,都要经过081道口大转盘。问题的症结就在这里:建设路到育才路铁路跨线桥的车流与北二环到南河东坝的车流都交汇在081道口大转盘这里。还有一个关键原因,北二环现在有12万左右的居民,每天有大量的非机动车和人流都要经过081道口大转盘。车流人流交汇,使得这个大转盘已经无法承担北二环的交通压力,建设一座东西向的单跨立交桥(如下图一),双向2车道加左右非机动车道,使得建设路和育才路铁路跨线桥方向的车流直接经过立交桥。交通压力就会直接解决。单跨单层立交占地面积不大,建设周期短,(如下图二)。这个是汇集12万城北新区居民最大的民生工程。
      不知道你经历过2025年今年9月2日开学时间东坝大拥堵没有,北二环开车到东坝实验小学,081大转盘堵了快2小时,下午下班回北二环又是堵了两小时左右。
图一



118.jpg2.jpg


图二



213(1)2.jpg

213(1)2.jpg
回复 支持 反对

使用道具 举报

发表于 25-12-26 16:48 来自手机 | 显示全部楼层
mcc独侠客 发表于 25-12-26 15:31
回复scitcwh:
      育才路铁路跨线桥确实对城区的南北交通作用很大,这也算是政府一个好的民生项目。包 ...

想法是美好的,现实是客观的。从现有各种条件来看,估计项目可行性不高。一般是高峰期拥堵,而且是下面的劳动大厦路口红绿灯管控,车辆在电子路排队到上面081道口。
从现有道路宽度看,估计修不了高架桥。顺带一提,10多年前,记得就在研究这一段电子路修建高架桥缓解拥堵,结论是修不了的。
081环岛进行通过改造,能不能提高通行效率?
回复 支持 反对

使用道具 举报

发表于 25-12-27 11:26 来自手机 | 显示全部楼层
scitcwh 发表于 25-12-25 12:27
效果图只是效果图,还要综合考虑项目可行性,高架桥不太现实,而且已经建设了东站下穿和育才路跨线桥,车辆 ...

说的很对,点点大个小城市根本没有那个资金,以前劳动大厦,建设路等等不少人都提架高架立交,结果还是建委有智慧分流,用少钱办大事
回复 支持 反对

使用道具 举报

发表于 26-1-4 08:59 来自手机 | 显示全部楼层
scitcwh 发表于 25-12-26 16:48
想法是美好的,现实是客观的。从现有各种条件来看,估计项目可行性不高。一般是高峰期拥堵,而且是下面的 ...

首先要肯定尊重别人的意见和想法,楼主的想法和用心可能不会实现,至少给了相关部门的提醒,反应了事实的重要引起重视。不要一上来觉得人家这不对那不对,你的意见真的不重要,真的不重要。
回复 支持 反对

使用道具 举报

发表于 26-1-4 09:22 来自手机 | 显示全部楼层
狼牙大队 发表于 26-1-4 08:59
首先要肯定尊重别人的意见和想法,楼主的想法和用心可能不会实现,至少给了相关部门的提醒,反应了事实的 ...

我一般是就事论事,公共论坛,各抒己见。
网友提这种建议,挺好的,还是要各方面综合考虑,你觉得奔月路那个地方具备修建高架桥的条件吗?
网友客观看待这些,不好吗?
开展讨论,不是说楼主的建议不对,而是要看条件是否具备,如果不具备实际条件,提再多建议,想法再美好,效果图再漂亮,有啥用?
你不要一看到别人的评论,就认为是在说楼主不对。
回复 支持 反对

使用道具 举报

发表于 26-1-5 17:31 | 显示全部楼层
虽然知道不现实,但铁路要是能搬走就好了。
回复 支持 反对

使用道具 举报

发表于 26-1-5 22:41 | 显示全部楼层
多个繁忙路口大多市民都建议架设立交桥,可相关部门就是不采纳,前一段时间有交警在交通广播节目中承诺增设红绿灯,但不拆除环形岛,又是让多个方向的车辆在那里转圈圈,拥堵照样存在,还是提高不了通行率。
回复 支持 反对

使用道具 举报

发表于 26-1-7 18:03 来自手机 | 显示全部楼层
还是等转盘撤了红路灯安装了,及环城北路兴安路相连育才路修好了再说吧,说北边10万人左右不会是都走081转盘吧是不是?广元这两年的城建道路资金多半是海绵改造资金,现在东坝的很多路还不如老城改造后的路了?广元GDP在全省倒数几名?楼主想法很好用心了
回复 支持 反对

使用道具 举报

使用 高级模式(可批量传图、插入视频等)
您需要登录后才可以回帖 登录 | 立即注册

快速回复 返回顶部 返回列表